Notre Coup de coeur !
La CNC 3018 pro
(Vous pouvez poursuivre la navigation avec les onglets en bas de page)



1. Le moteur de la broche est un moteur DC 775
avec des fraises principalement utilisées pour la gravure: bois, plastique, PCB, acrylique, Pvc, contreplaqué, etc.
avec un collet ER11 
2. Gravure Laser pour: bois, plastique, cuir, os, pierre, papier, coquille, etc.(ne peut pas graver le métal).
Différents laser sont proposés en compléments.. A vous de trouver le votre !



Laser de 15W en cours de test

Pour un règlage fin du focus du laser
Attention ! très important de graver jamais au laser sans des lunettes de protection (non fournies)

Guide linéaire polie :
360mm: φ10mm (2 pièces)
290mm: φ10mm (2 pièces)
90mm: φ8mm (2 pièces)

Vis-mère : T8
310mm: dia. 8mm (1 pièce)
380mm: dia. 8mm (1 pièce)
90mm: dia. 8mm(1 pièce)

3.Contrôleur hors ligne prend en charge le travail hors ligne, vous n'aurez pas besoin de vous connecter à un ordinateur.
Attention, vous ne pouvez coupler le contrôleur hors ligne quand vous êtes branché en USB.. C'est l'un ou l'autre.



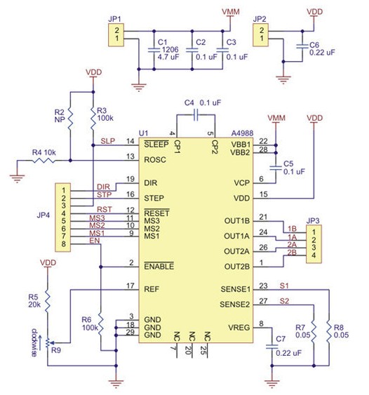
4.Le centre de "control" de la cnc
Driver moteur
A4988


Quelques nouveautés avec cette CNC
Tous les moteurs néma17 des axes X-Y-Z sont pourvus de molettes additives en alumium pour un réglage fin.


Le support de l'axe Z n'est plus imprimé, mais extrudé.; plus robuste, mieux ajusté... C'est un vrai plus !

Vis T8

Coupleurs des axes X - Y - Z en aluminium (Plus de rigidité)


Ce que vous trouverez dans l'emballage !
Selon les options choisies
Les options d'achat :
CNC3018PRO
Ensembles 1 :CNC 3018PRO + 10 * coupeurs + ER11 + 4 * plaques Pas de laser.
Ensembles 2:CNC 3018PRO + 10 * coupeurs + ER11 + 4 * plaques + 1W laser
Ensembles 3:CNC 3018PRO+10 coupeurs + ER11 + 4 plaques + laser 2.5W
Ensembles 4:CNC 3018PRO + 10 * coupeurs + ER11 + 4 * plaques + 5.5W laser
Options de controle :
CNC sans hors ligne: pas de contrôleur hors ligne
CNC avec hors ligne: le contrôleur hors ligne est inclus dans l'emballage.

L'acheteur doit lire:
Avant d'acheter :
expédie dans le monde entier, mais si les douanes de votre pays sont strictes ou si vous avez des questions sur la valeur déclarée, veuillez les contacter avant d'acheter sur le site aliexpress ou amazon quand il sera ouvert.
Pour les clients allemands, veuillez fournir le numéro EORI lorsque vous passez la commande, si vous ne fournissez pas le numéro EORINous ne pouvons pas expédier via DHL vers l'allemagne.Numéro EORI = numéro d'enregistrement et d'identification de l'opérateur économique.
Paiement
accepte de nombreux types de méthodes de paiement, VISA, portefeuille QIWI, virement bancaire, etc. Si vous n'êtes pas clair à ce sujet, cliquez simplement sur «acheter» et suivez les étapes. Il est très facile pour les nouveaux acheteurs.
Veuillez noter Les droits, taxes et frais d'importation ne sont pas inclus dans le prix de l'article ou les frais d'expédition. Ces frais sont à la charge de l'acheteur.
Expédition
Habituellement,
dans les 48 heures après le paiement et mettons à jour le numéro de piste.
Il existe un site web qui peut suivre la plupart des méthodes d'expédition, y compris DHL/FEDEX/EMS/j-net et poste mail: https://www.17track.net/en
Pour DHL/FEDEX, parfois, lorsque le colis arrive, DHL/FEDEX vous contactera pour vous aider à terminer les procédures de dédouanement. Veuillez vous assurer que le numéro de téléphone dans les informations de commande est réel.
Une demande en tant que vendeur, veuillez écrire votre adresse e-mail dans les informations de commande afin que nous puissions vous contacter s'il y A des problèmes urgents.
vous appelera si cela est fait d'urgence, mais nous pouvons uniquement parler anglais. Pour les clients qui ne parlent pas anglais, l'e-mail est le meilleur moyen.
Service après-vente et commentaires
Veuillez ouvrir le colis et le vérifier avant de confirmer la réception. Si certaines pièces sont endommagées pendant le transport, veuillez nous contacter pour obtenir des pièces de rechange. Ou si vous avez des problèmes d'assemblage et de manipulation, veuillez nous donner l'occasion de résoudre les problèmes.
Et si vous êtes satisfait de leurs produits et services, n'oubliez pas de nous donner un commentaire 5 étoiles.